一、设计需求
随着电力系统的发展,电力电缆的应用日益广泛。然而,电缆故障的准确定位一直是个难题。传统的故障定位方法存在效率低、精度不足、操作复杂等问题。为满足电力维护人员快速、准确查找电缆故障的需求,我司研发的手推车式电力电缆故障智能定位设备应运而生。它以一体化电缆故障测试高压信号发生装置为基础,配合相关仪器,具备多种测距方法,旨在提高电缆故障定位的效率和精度。
二、产品功能
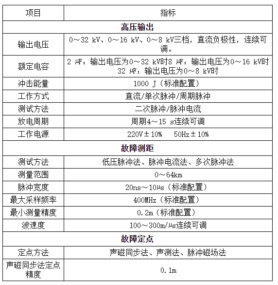
1.测距方案全面。提供了低压脉冲法、脉冲电流法、多次脉冲法与直流电阻法等全面的电缆故障测距方法。
2.定点方法多种。提供了声测法、声磁同步法、音频信号感应法等多种电缆故障精确定点的方法。
3.三档高压输出。为适应高低压电缆、高低阻故障的探测,高压输出分为:8kV、16kV、32kV。
4.结构简单合理,集成度高。一体化结构,简化了测试接线,降低了故障探测难度。
5.运载方式多样。系统可放置于手推车上,组成手推车式结构;也可安装在机动车辆上,形成车载电缆故障测试系统。
6.系统安全可靠。为保证人员及设备安全,系统专门设计了接地检测与接地保护功能,当系统发生接地不良时,高压不能启动;并在操作面板上设置了急停按钮,可在系统发生异常时,迅速切断高压输出并接地。
三、产品特点
1.设备便携,现场组装简便。各设备之间经一对一的专用接头及特种电缆进行连接,不易出现接线错误,接线简单,操作方便,可靠性高。
2.具有低压脉冲法、脉冲电流法、多次脉冲法等三种故障测距方法,可用于测量各个电压等级、各种故障性质的电力电缆主绝缘故障距离。
3.采用更为先进、可靠的触发采样技术,可准确判知故障点放电时的稳弧时刻,使二次脉冲法的测试成功率得以极大提高。
4.系统结构简单合理,集成度高,简化了测试接线,降低了故障探测的难度,大大提高了故障探测的速度与成功率。
四、产品参数
